Go-context源码剖析
题记
上次面试被人问麻了context,记录一下。
简介
context.Context 是golang中独特的涉及,可以用来用来设置截止日期、同步信号,传递请求相关值的结构体。 与 Goroutine 有比较密切的关系。
在web程序中,每个Request都需要开启一个goroutine做一些事情,这些goroutine又可能会开启其他的 goroutine去访问后端资源,比如数据库、RPC服务等,它们需要访问一些共享的资源,比如用户身份信息、认证token、请求截止时间等 这时候可以通过Context,来跟踪这些goroutine,并且通过Context来控制它们, 这就是Go语言为我们提供的Context,中文可以称之为“上下文”。
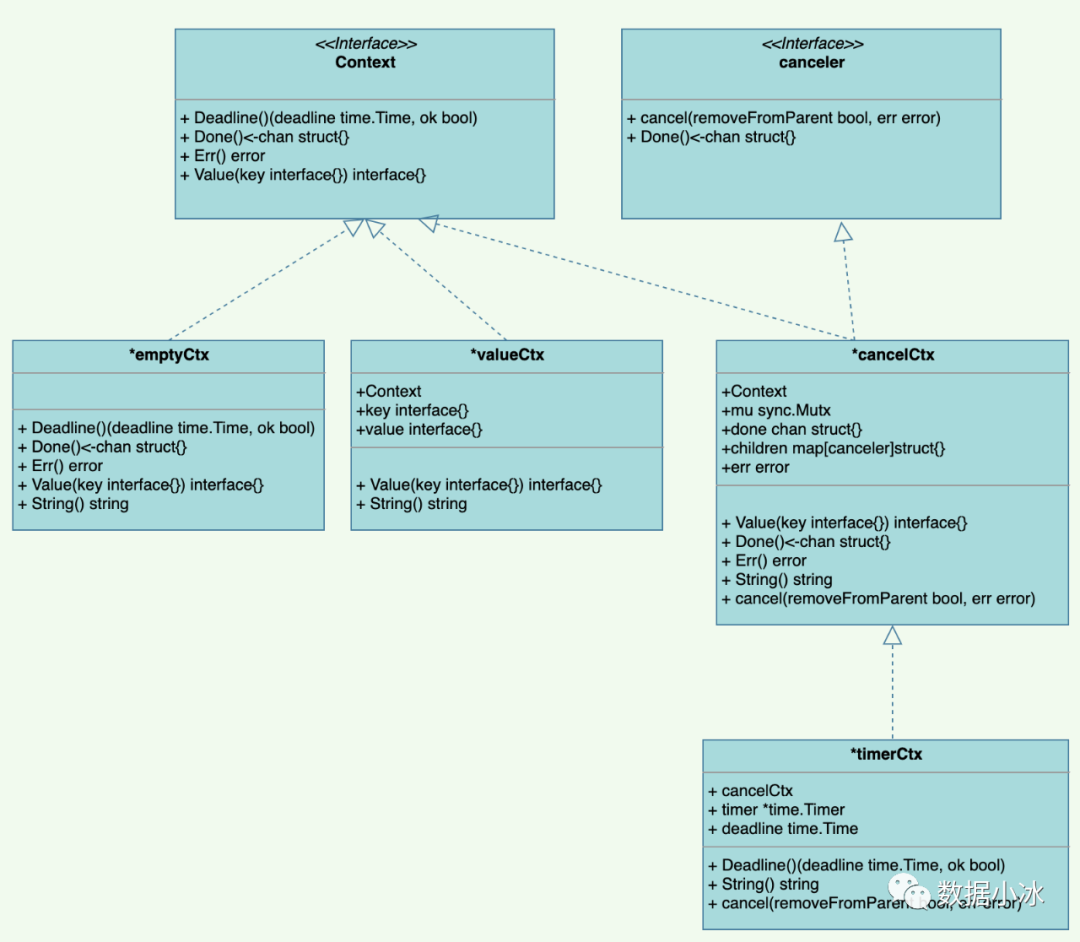
结构图

核心数据
context.Context
1 | type Context interface { |
Context 为 interface,定义了四个核心 api:
(1)Deadline:返回 context 的过期时间
(2)Done:返回 context 中的 channel
(3)Err:返回错误
(4)Value:返回 context 中的对应 key 的值
标准error
1 | var Canceled = errors.New("context canceled") |
(1)Canceled: context 被 cancel 时会报此错误
(2)DeadlineExceeded: context 超时时会报此错误
emptyCtx
1 | type emptyCtx int |
(1)emptyCtx 是一个空的 context,本质上类型为一个整型
(2)Deadline 方法会返回一个公元元年时间以及 false 的 flag,标识当前 context 不存在过期时间
(3)Done 方法返回一个 nil 值,用户无论往 nil 中写入或者读取数据,均会陷入阻塞
(4)Err 方法返回的错误永远为 nil
(5)Value 方法返回的 value 同样永远为 nil
(6)我们所常用的 context.Background() 和 context.TODO() 方法返回的均是 emptyCtx 类型的一个实例
(7)String方法返回一个字符串,表明emptyCtx是什么类型
cancelCtx
1 | type cancelCtx struct { |
(1)embed 了一个 context 作为其父 context可见,cancelCtx 必然为某个 context 的子 context
(2)内置了一把锁,用以协调并发场景下的资源获取
(3)done:实际类型为 chan struct{},即用以反映 cancelCtx 生命周期的通道
(4)children:一个 set,指向 cancelCtx 的所有子 context
(5)err:记录了当前 cancelCtx 的错误. 必然为某个 context 的子 context
Deadline 方法:cancelCtx 未实现该方法,仅是 embed 了一个带有 Deadline 方法的 Context interface,因此倘若直接调用会报错
Done 方法
1 | func (c *cancelCtx) Done() <-chan struct{} { |
(1)基于 atomic 包,读取 cancelCtx 中的 chan;倘若已存在,则直接返回
(2)加锁后,在此检查 chan 是否存在,若存在则返回;(double check)
(3)初始化 chan 存储到 aotmic.Value 当中,并返回.(懒加载机制)
Err 方法
1 | func (c *cancelCtx) Err() error { |
(1)加锁
(2)读取 cancelCtx.err
(3)解锁
(4)返回结果
Value 方法
1 | func (c *cancelCtx) Value(key any) any { |
(1)倘若 key 特定值 &cancelCtxKey,则返回 cancelCtx 自身的指针
(2)否则遵循 valueCtx 的思路取值返回
context.WithCancel()
1 | func WithCancel(parent Context) (ctx Context, cancel CancelFunc) { |
(1)校验父 context 非空
(2)注入父 context 构造好一个新的 cancelCtx
(3)在 propagateCancel 方法内启动一个守护协程,以保证父 context 终止时,该 cancelCtx 也会被终止
(4)将 cancelCtx 返回,连带返回一个用以终止该 cancelCtx 的闭包函数
newCancelCtx
1 | func newCancelCtx(parent Context) cancelCtx { |
(1)注入父 context 后,返回一个新的 cancelCtx
**propagateCancel **
1 | func propagateCancel(parent Context, child canceler) { |
propagateCancel 方法顾名思义,用以传递父子 context 之间的 cancel 事件
(1)倘若 parent 是不会被 cancel 的类型(如 emptyCtx),则直接返回
(2)倘若 parent 已经被 cancel,则直接终止子 context,并以 parent 的 err 作为子 context 的 err
(3)假如 parent 是 cancelCtx 的类型,则加锁,并将子 context 添加到 parent 的 children map 当中
(4)假如 parent 不是 cancelCtx 类型,但又存在 cancel 的能力(比如用户自定义实现的 context),则启动一个协程,通过多路复用的方式监控 parent 状态,倘若其终止,则同时终止子 context,并透传 parent 的 err
进一步观察 parentCancelCtx 是如何校验 parent 是否为 cancelCtx 的类型:
1 | func parentCancelCtx(parent Context) (*cancelCtx, bool) { |
(1)倘若 parent 的 channel 已关闭或者是不会被 cancel 的类型,则返回 false
(2)倘若以特定的 cancelCtxKey 从 parent 中取值,取得的 value 是 parent 本身,则返回 true. (基于 cancelCtxKey 为 key 取值时返回 cancelCtx 自身,是 cancelCtx 特有的协议)
cancelCtx.cancel()
1 | func (c *cancelCtx) cancel(removeFromParent bool, err error) { |
(1)cancelCtx.cancel 方法有两个入参,第一个 removeFromParent 是一个 bool 值,表示当前 context 是否需要从父 context 的 children set 中删除;第二个 err 则是 cancel 后需要展示的错误
(2)进入方法主体,首先校验传入的 err 是否为空,若为空则 panic
(3)加锁
(4)校验 cancelCtx 自带的 err 是否已经非空,若非空说明已被 cancel,则解锁返回
(5)将传入的 err 赋给 cancelCtx.err
(6)处理 cancelCtx 的 channel,若 channel 此前未初始化,则直接注入一个 closedChan,否则关闭该 channel
(7)遍历当前 cancelCtx 的 children set,依次将 children context 都进行 cancel
(8)解锁
(9)根据传入的 removeFromParent flag 判断是否需要手动把 cancelCtx 从 parent 的 children set 中移除
走进 removeChild 方法中,观察如何将 cancelCtx 从 parent 的 children set 中移除:
1 | func removeChild(parent Context, child canceler) { |
(1)如果 parent 不是 cancelCtx,直接返回(因为只有 cancelCtx 才有 children set)
(2)加锁
(3)从 parent 的 children set 中删除对应 child
(4)解锁返回
timerCtx
1 | type timerCtx struct { |
timerCtx 在 cancelCtx 基础上又做了一层封装,除了继承 cancelCtx 的能力之外,新增了一个 time.Timer 用于定时终止 context;另外新增了一个 deadline 字段用于字段 timerCtx 的过期时间
timerCtx.Deadline()
1 | func (c *timerCtx) Deadline() (deadline time.Time, ok bool) { |
context.Context interface 下的 Deadline api 仅在 timerCtx 中有效,由于展示其过期时间.
timerCtx.cancel
1 | func (c *timerCtx) cancel(removeFromParent bool, err error) { |
(1)复用继承的 cancelCtx 的 cancel 能力,进行 cancel 处理
(2)判断是否需要手动从 parent 的 children set 中移除,若是则进行处理
(3)加锁
(4)停止 time.Timer
(5)解锁返回
context.WithTimeout & context.WithDeadline
1 | func WithTimeout(parent Context, timeout time.Duration) (Context, CancelFunc) { |
context.WithTimeout 方法用于构造一个 timerCtx,本质上会调用 context.WithDeadline 方法:
1 | func WithDeadline(parent Context, d time.Time) (Context, CancelFunc) { |
(1)校验 parent context 非空
(2)校验 parent 的过期时间是否早于自己,若是,则构造一个 cancelCtx 返回即可
(3)构造出一个新的 timerCtx
(4)启动守护方法,同步 parent 的 cancel 事件到子 context
(5)判断过期时间是否已到,若是,直接 cancel timerCtx,并返回 DeadlineExceeded 的错误
(6)加锁
(7)启动 time.Timer,设定一个延时时间,即达到过期时间后会终止该 timerCtx,并返回 DeadlineExceeded 的错误
(8)解锁
(9)返回 timerCtx,已经一个封装了 cancel 逻辑的闭包 cancel 函数
valueCtx
1 | type valueCtx struct { |
(1)valueCtx 同样继承了一个 parent context
(2)一个 valueCtx 中仅有一组 kv 对
valueCtx.Value()
1 | func (c *valueCtx) Value(key any) any { |
(1)假如当前 valueCtx 的 key 等于用户传入的 key,则直接返回其 value
(2)假如不等,则从 parent context 中依次向上寻找
1 | func value(c Context, key any) any { |
(1)启动一个 for 循环,由下而上,由子及父,依次对 key 进行匹配
(2)其中 cancelCtx、timerCtx、emptyCtx 类型会有特殊的处理方式
(3)找到匹配的 key,则将该组 value 进行返回
valueCtx 用法小结
阅读源码可以看出,valueCtx 不适合视为存储介质,存放大量的 kv 数据,原因有三:
(1)一个 valueCtx 实例只能存一个 kv 对,因此 n 个 kv 对会嵌套 n 个 valueCtx,造成空间浪费
(2)基于 k 寻找 v 的过程是线性的,时间复杂度 O(N)
(3)不支持基于 k 的去重,相同 k 可能重复存在,并基于起点的不同,返回不同的 v
由此得知,valueContext 的定位类似于请求头,只适合存放少量作用域较大的全局 meta 数据
context.WithValue()
1 | func WithValue(parent Context, key, val any) Context { |
(1)倘若 parent context 为空,panic
(2)倘若 key 为空 panic
(3)倘若 key 的类型不可比较,panic
(4)包括 parent context 以及 kv对,返回一个新的 valueCtx
- 标题: Go-context源码剖析
- 作者: 纸鸢
- 创建于 : 2023-03-11 00:14:33
- 更新于 : 2025-03-29 19:58:15
- 链接: https://www.youandgentleness.cn/2023/03/11/Go-context源码剖析/
- 版权声明: 本文章采用 CC BY-NC-SA 4.0 进行许可。